

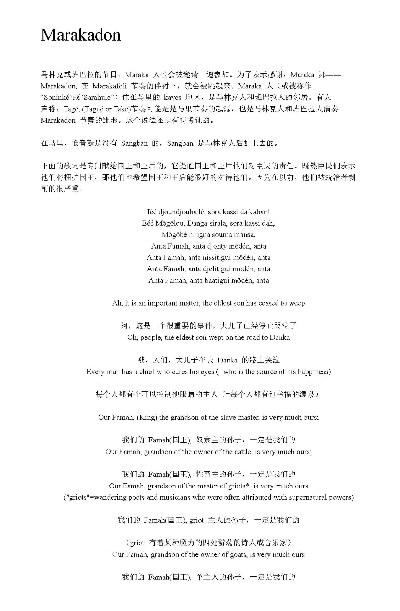
Marakadon(非洲手鼓谱)简谱歌词是曲谱查询网于2023年07月31日 05:15:38更新在非洲鼓谱频道中的内容,收录在非洲鼓谱栏目中;曲谱查询网分享的Marakadon(非洲手鼓谱)简谱五线谱高清图片,欢迎在线免费下载;曲谱查询网无需注册,即可直接下载海量歌曲谱与乐器学习相关资料。
曲谱查询网收录古今中外海量歌曲谱,如歌曲简谱、乐曲五线谱、PDF乐谱、戏曲谱、器乐相关资源下载等,欢迎查阅!


Marakadon(非洲手鼓谱)简谱歌词是曲谱查询网于2023年07月31日 05:15:38更新在非洲鼓谱频道中的内容,收录在非洲鼓谱栏目中;曲谱查询网分享的Marakadon(非洲手鼓谱)简谱五线谱高清图片,欢迎在线免费下载;曲谱查询网无需注册,即可直接下载海量歌曲谱与乐器学习相关资料。
| 留言与评论(共有 0 条评论) |
